或许你在网上看到过博主们使用飞书多维表格的视频,觉得功能全面、十分炫酷,也想体用多维表格来给学习工作提提效,却又因为它看起来需要各种复杂设置,太难上手了?
没关系!我们手把手带你轻松认识、了解、掌握飞书多维表格的用法,不管是个人用做数据表,还是团队协作办公及搭建业务系统,用完都得说一句“真牛”!
一、What 💁 | 什么是多维表格?
「多维表格」是一种创新的表格形态,你可以对每列设置类型(数字、日期、单选、多选、附件等),让你结构化的整理内容。此外,它还提供数据表、看板视图、甘特视图以及画册视图共四种视图,让你多维度的洞察信息,信息呈现随心而变。 简而言之,「多维表格」是一款拥有协作性、信息收集、项目管理、可视化、自动化能力的协作工具,你可以把它理解成 “Excel 的升级版 + Notion 的简化版 + 项目管理工具的浓缩版”。
-
通过它,人力同学可以搭建一套员工激励系统
-
通过它,部门领导可以搭建一套目标管理系统
-
通过它,生产同学可以搭建一套数据采集系统
-
通过它,品控同学可以搭建一套品控管理系统
……当然,你还可以做很多很多! 那么,多维表格比普通电子又有哪些升级和优势呢?
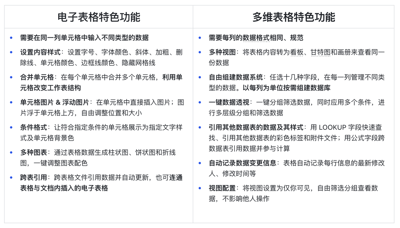
二、Difference 💁 | 电子表格 VS 多维表格 ?
2.1 首先,多维表格和普通的表格有什么区别呢?
打个比方,就像“平面照片”和“360 度全景模型”:普通表格是“摊开的一张纸”,多维表格是“能转着看的立体盒子”。
当普通表格只能填文字、数字的时候,多维表格能直接插入文件、选项、日期、其他文档链接等等,甚至能把任务、成员、进度全串联起来,还有各种AI辅助功能。
以奶茶店为例,用普通表格记录销量,可能就是一行一行地记录日期、销量、口味,但当你想看“周末卖得好还是工作日好”的时候,就得手动挑出周末的数据;想看“哪款茶夏天卖得最好”,得翻遍整个夏天的记录,就像在一张纸上找特定区域的信息。
但多维表格就像给数据安装了分析系统:不需要手动翻找数据,只要设置好 “日期”“销量”“口味”“季节” 这些字段,想看周末和工作日的销量对比,直接切换到看板视图,把 “日期” 设为筛选条件,周末数据自动归类到一块,一眼就能看出差异;想知道夏天哪款茶最火,用分组视图把 “季节” 选为 “夏季”,再按 “口味” 分组,各款茶的销量排名立刻清清楚楚。还能给 “销量” 设个条件格式,销量高的自动标红,不用算就能抓住重点。

2.2 多维表格适用场景
光听多维表格的功能你可能还没概念——到底哪些场景能用?别急!下面就给大家拆解4个最经典的使用场景: 场景1-聚焦个人任务:快速创建仅你可见的个人视图,快速筛选所有你的任务,不影响他人查看与使用。 录入待办,设置任务名称、优先级、截止日期、完成状态,到期会自动提醒;想快速看进度,可以切换到【看板视图】,按照完成状态分组,任务急缓一目了然。
场景2-个人内容生产全流程管理:
不管你是做播客、短视频还是图文博主,内容生产总被选题、嘉宾、渠道、数据这些事搞得头大?
只需要用多维表格的现有模板,就能帮你搭建专属 “内容指挥中心”,选题进度、嘉宾资源、渠道数据一站式管理,还能自动生成可视化报表。
实用玩法,让内容生产效率翻倍
-
选题录入 “内容选题管理表”,设置好 “状态” 字段后,切换到看板视图按状态分组,“未启动”“已发布” 的选题一眼分清;快到预估发布时间的选题,用日期字段的 “提醒功能” 自动提示。
-
渠道数据 “自动汇总”“内容发布渠道表” 里提前录好各平台粉丝量,“内容选题管理表” 的 “发布渠道” 关联后,仪表盘里的 “各发布渠道粉丝数量” 条形图会自动更新。
-
发布内容后,通过多维表格URL或接口获取内容数据,仪表盘会自动统计最新数据,生成数据趋势。比如发现 “已发布” 的选题中,科技类内容互动量更高,下次就可以多规划这类选题;看到某渠道粉丝增长快,就加大在该渠道的分发力度,让内容创作从 “凭感觉” 变成 “靠数据”。
场景3-团队任务管理系统:建立团队长期使用的表格进行数据管理。
只需创建一份数据,添加多个视图,就可以满足不同人查看、不同方式查看的需求。不再需要分拆创建多个表格,或者为了汇总数据频繁进行复制粘贴。在看板视图切换分组维度,从不同维度罗列任务。
举几个实用玩法的例子:
-
负责人直接选择飞书好友,分配任务不用单独发消息;
-
依赖任务用 “关联” 功能绑定,比如 “设计海报” 完成后,“印刷物料” 才能开始,避免流程混乱;
-
管理者切换到「日历视图」,按日期看每天的任务分配,不用开冗长的进度会;
-
成员有问题直接在 “沟通评论” 列 @同事,沟通记录和任务绑定,后续追溯超方便;
-
进度设为 100% 后,看板视图里自动归类,项目整体推进情况一眼看清。
场景4-快速跨表查找匹配数据:告别复制粘贴
很多时候工作中会有多个关联表格,比如“产品表”和“销售表”,用普通表格工具可能就得手动复制或者使用复杂公式,很容易出错。多维表格的“关联查找”功能,可以让跨表数据自动匹配,省心高效。
比如,在销售表中选 “产品名称” 时,直接关联产品表的名称,“单价”“原料成本” 会通过 “查找” 功能自动填充,不用手动输入;销售额和利润设为 “计算字段”,输入销量后自动算出结果,不用自己算;如果产品表的 “单价” 调整了,销售表的相关数据会自动同步更新。

使用查找引用字段查找其他数据表中的数据,并将源数据样式引用到当前数据表。比如,将彩色标签、图片、视频等文件直接引用到当前表格。
场景5-客户与销售管理:从跟进到成交的全流程闭环 不管是个体商户维护客户,还是销售团队管理客户资源,多维表格能帮你把 “客户信息、跟进记录、成交状态” 一站式搞定,再也不用翻聊天记录找信息。 举两个可以用多维表格实现的管理场景例子: 轻量 CRM 系统 :支持客户阶段自定义(如线索 - 商机 - 签约)、自动分配(公海池→销售)、跟进记录简化(语音自动上传 + AI 提取关键信息),并可设置合同收款 / 续约提醒自动化 。 客户数据驾驶舱 :通过仪表盘直观展示客户储备、项目进程等数据,支持 AI 分析(如智能预警数据问题)和自动化推送(定时向指定人员发送分析结果) 。 泡泡玛特这样使用飞书多维表格管理其直播:
-
日程自动提醒:运营团队在表格中创建直播日程信息,直播开始前 1 天,系统将自动为主播创建飞书日程,并在飞书消息中提醒,确保人员及时就位,省去逐个沟通、提醒。
-
一表管理档期:所有直播计划沉淀在一张表上,并支持按不同视角创建日历、看板等不同视图,满足团队管理者、主播、运营团队的多种需要。
-
高效复盘结果:直播结束后,团队成员可在线提交交易额、场观人数、转化率等关键信息,快速对直播效果做复盘,管理者还可通过实时更新的仪表盘高效复盘结果。

三、How 📒 | 如何使用「多维表格」
前面介绍了多维表格的功能和使用场景,是不是已经想要亲自上手试试了?
别急,在实操前,先用两分钟搞懂多维表格的基础概念:

3.1 基础概念
- 字段
-
即多维表格的“列”,多维表格提供丰富的字段类型,满足录入多样数据的需求。
-
每列字段的数据格式是固定的,保证你输入的数据规范有序。多维表格提供丰富的字段类型,满足你在表格中插入多样信息的需求。
-
你可根据项目需求,选择添加不同的字段类型,以将每列的数据类型定为:多行文本、单选、多选、人员、日期、附件、数字、复选框、公式、关联等。
-

- 视图
-
视图代表信息的展现形式。在飞书多维表格中,你可使用 4 种视图展现同一份数据。
-
每新建一个视图,就等于为该份数据新增了一个展现形式。编辑任一视图中的数据信息,都将实时改变该数据源的其他视图。
-
- 记录
- 即多维表格的“行”,将不同的数据填入记录中,方便数据的存储和分析。
3.2 创建并使用多维表格
了解了基础概念之后,让我们从新建多维表格开始!
新建多维表格
在云文档主页,将鼠标悬停在左上角的 新建 上,点击 多维表格,即可创建多维表格。 你可以选择新建空白多维表格,或从模板库中挑选最适合你的模板。多维表格模板支持项目统筹、任务跟进、活动策划、个人管理等多种需求。
如果你不想自己琢磨字段、设计表格结构,现有模板库直接解决你的问题!
从个人记事到企业管理,从自媒体创作到电商运营,模板库覆盖十几个大类、上百个细分场景,几乎能满足日常办公和生活需求。

管理数据表
-
新建数据表: 在多维表格界面左侧点击 新建数据表 按钮,即可新建一个数据表,用于录入不同的数据。
-
重命名/复制/删除数据表: 点击数据表名称右侧的 ⋮ 图标,可对数据表进行重命名、复制或删除操作。
管理字段
-
新增字段: 点击数据表页面右侧 + 图标,即可新增字段。
-
编辑字段: 双击任意字段名称,在下拉菜单中更改字段类型,编辑字段名称,对字段进行格式设置。
- 多维表格支持多种字段类型,例如:单选、多选、人员、日期等常规字段;进度、按钮、评分等业务字段;单向/双向关联、创建人等高级字段,满足多样化的数据填写需求。

3.3 亮点功能用法:不止好用!
相较于普通表格,多维表格是一个立体的信息系统,能助你从多种维度管理项目。
3.3.1:多种视图:同一组数据,多种展示方式 多种视图是多维表格的基特色功能,核心就是 “数据不变,呈现方式随便换”,不用改表格,就能适配不同场景需求。 点击数据表左上方的 + 新建视图,按需选择视图类型。
通过设置筛选、分组、排序条件,可以进一步整理视图内的数据,按需查看你想要的信息。在某个视图内进行的配置只在此视图内生效。
当有用户进行了视图配置调整时,视图上方会显示最新操作,可以选择清楚或保存,下方就是一个典型的表格视图,适用于原始数据库搭建,也是多维表格的默认视图。
看板视图适用于分组整理数据记录。看板的排列方式将根据你设置的分组依据进行分类呈现,相同项将自动归为一列。拖拽看板可以迅速将数据更新至最新状态,当然,任何视图中的任何数据变动都会实时同步到同一数据表下的所有视图中。
看板视图支持紧凑模式,卡片信息展示更高效。此外,你也可以将附件字段的内容显示为封面,直观查看附件信息。
日历视图按照日期字段,将各条记录以日历的形式展现,可以按月度直观展示不同事件的排期或日程占用情况,同时支持拖拽更改日期,让日程安排、项目管理更便捷。
画册视图将附件字段的内容可视化,直观展示附件字段中的图片、PDF 等文件资料,提供更便捷的物料管理方式。点开每张“画”可以查看该条记录下的全部内容。你也可以将画册视图用于个人生活,作为智能相册记录旅行攻略、照片和游记。
甘特视图适用于管理项目时间线,直观展示每项任务的进展。在甘特视图的进度条中,你可以直观看到每项任务的执行天数。你可以直接拖拽进度条来更新时间线;使用分组或筛选功能将任务分类,聚焦某项任务进展;并任意选择时间维度为周、月、季或年进行进度管理。点击具体日期来创建里程碑。
表单视图可将表格转为类似问卷形式的表单,分发给指定人群或全网,快速填表,向数据表中录入信息。推荐先在表格视图写好表单问题和字段类型,再创建表单视图。
3.3.2 AI字段捷径
字段捷径是某些高频的业务场景下预置的字段,将常用的AI、公式、API等能力封装到了字段里,你可以通过捷径快速配置使用,无需自己从头完成。
简单说,「字段捷径」是飞书多维表格里的“AI+公式+API”集成工具——将AI功能封装进字段配置环节,让用户无需了解技术细节,简单勾选,就能调用AI能力;一次配置,就能让AI自动批量处理海量业务数据,AI分类、智能打标、信息提取、AI搜索、总结、翻译,都能轻松搞定。
它的特别之处在于“轻量”: 不用改原有工作流程,不用学复杂公式,连“写代码”都省了——开发者把能力封装好,电商人直接“点一点”就能用。
举个例子:想给用户评论打标签(“满意”“吐槽”“咨询”),以前得人工分类,现在新建一列选“智能标签”捷径,系统自动识别内容,3秒即可标记完100条评论
AI翻译、分类、总结、智能回复示例
进入方法:在多维表格的数据表中新建字段,并在弹出的字段面板中选择字段捷径
在字段捷径中心页面里,点击左侧的具体分类,再选择你需要的字段捷径。将鼠标悬停在需要的字段捷径处,点击右侧的使用,再进行相关的配置即可。
飞书的多维表格字段捷径分为AI类和公式类:
-
AI类:可调用多维表格AI能力,对字段进行翻译、分类、总结、提取等处理,或智能生成新内容。如舆情管理、消费者评价管理中,可用AI字段捷径进行打标、翻译、总结等操作。以分类字段捷径为例,能按输入规则分类数据,方便管理分析。
-
公式类:利用多维表格公式能力,对文字、数字等字段进行拼接、求和等处理。例如「标记重复值」,可选择特定字段查找重复值;「日期转换」能将日期转为星期、月份等多种格式。
3.3.3数据安全管控
飞书多维表格的权限能拆到最小单位:可管理、可编辑、仅查看,协作场景中可以自定义权限组,数据权限相互隔离。
列级权限管理,选中要管控的列,右键选 “设置列权限”,勾选能编辑 / 查看的成员或部门,点确认就生效,这样跟客户协作时,不要开放全表权限。
打通飞书群/组织架构,新增员工自动拥有对应权限,无需反复配置。
3.3.4 高级玩法:API调用
API 读写增删改,批量管理表格,链接你的数据库,更开放、更自动。

四、Do 😍 |「多维表格」可以用来做什么?
痛点:团队需求百变,自然需要能够百变的业务系统
-
【目标】团队成员不够清楚整体项目目标,分头苦干,最后发现努力的方向不一致。
-
【进度】不够了解其他成员的分工、重要任务及进度,无法准确契合项目节奏。
-
【复盘】复盘需要大量时间且视角单一,不够高效灵活;文档不方便沉淀,宝贵经验易流失。
-
【管理】管理软件不能完全满足个性化需求,容易将轻量级项目复杂化。
-
【成本】项目管理软件具有学习成本及金钱成本,同时还需要消耗一定的运维成本。
解决方案:用多维表格搭建低成本、零运维的团队目标管理系统
使用多维表格为团队量身定制业务项目管理系统,为团队提升战斗力!
-
【目标】合理拆解、管理项目目标,确保每项目标都有任务来支撑,关联OKR,目标一致齐头并进
-
【进度】表格多种显示形式助力跟踪每周任务进展,预见问题,让团队全员时刻围绕目标工作
-
【复盘】将周报融入多维表格,复盘阶段化,可沉淀
-
【管理】集成甘特图、看板能力,无需切换其他项目管理软件,一个多维表格满足多样需求
-
【成本】多维表格具有多种模板,低成本搭建雏形,同时多人协作维护,管理者0运维成本
1. 制定项目目标,成员分工明确——本项目目标总表
在团队业务管理系统中,团队 leader 制定项目目标并可以与OKR做关联,为每个目标附上详细解读与描述,并为每个目标明确负责人,帮助团队全体成员了解每项目标的缘由和预期,保证团队内信息互通。

2. 项目目标拆解,业务执行落地——目标任务拆解
在数据表中使用 目标任务拆解视图,将 本项目目标总表 数据表中的目标拆解为可落地的任务,用关联字段将目标与任务相关联。
每项任务都要填写明确的优先级、任务状态、负责人、开始与截止时间等关键信息。
表格表头字段及解读
| 表头名 | 字段类型 | 字段含义 | 填写 Tips |
|---|---|---|---|
| 任务 | 多行文本 | 支持目标的完成的重要任务,类似于 OKR 中的 KR 的概念。 | 尽量明确,且不宜过多。 |
| 关联目标 | 关联(高级字段) | 需要完成的项目目标,将其与任务相对应。 | 关联字段可以跨表关联。 |
| 负责人 | 人员 | 各任务的负责人。 | 直接输入人名,实时通知负责人。 |
| 优先级 | 单选 | 该任务的优先级。 | 尽量明确优先级,帮助科学决策执行顺序。 |
| 状态 | 单选 | 该任务的进展状态。 | 一般分为 未开始、进行中、已完成 等状态。 |
| 周报 | 多行文本 | 记录每周周报或每周总结。每周新建一个多行文本字段来记录最新情况。 | 一般可以按照以下 3 个维度填写周报: • 当前进展 • 已知风险 • 未来计划 建议每周新建一个多行文本字段来记录最新情况。 |
| 是否上线 | 复选框 | 显示该任务相关的产品功能是否上线。 | 上线状态变更时请及时更新。 |
3. 创建多个视图,跟踪每项进度
借助多维表格同一数据表下视图数据同步的特性,将表格展示为看板和甘特图,项目管理。
周会必备:表格视图快速输入周报内容
新建表格视图,隐藏非必要字段,只显示每周周报等必要信息,调整行高,展示更多单元格内容。按照双月目标来分组排布,各项进展更加一目了然。每周任务进度可以按照 💻 进展、🔥 风险、 🚀 计划 来填写,简明扼要,让周会效率 UP UP UP!

项目看板:用看板视图做电子便利贴
一键新建看板视图,将表格直接转换为看板样式,就像电子版便利贴。根据需求,将看板按照 人员、进度 等字段内容进行分组,卡片上的修改都会实时同步到其他视图,告别重复更新。

项目甘特图:项目管理原来如此灵动
当进行全局项目管理时,甘特图是必不可少的工具。甘特视图可以根据每项任务开始、结束日期呈现彩色时间条。配置甘特图的颜色显示,将时间条展示为任务优先级颜色、任务进展状态颜色等。按目标将各项任务分组,让进度管理如虎添翼。

-
分享协作
点击多维表格界面右上角的蓝色 分享 按钮,将多维表格分享给某人或某群组,并为大家配置阅读、编辑等权限,让协作畅快又安全。

五、Change 👏 | 多维表格是如何改变我们工作的?
飞书表格可以是:
-
高级版本、支持更多功能的的表格:多视图查看、可视化仪表盘
-
轻量化BI:在结构化表格的基础上,加上权限管理和自动化
-
灵活系统:在结构化表格的基础上,加上权限管理和自动化
六、Q&A 💡 | 常见问题
6.1 网页端附件字段支持哪些文件格式?
答:上传附件不限文件格式,你可上传图片、PDF、PPT、音视频等任何格式的文件。
6.2 上传附件有哪些注意事项?
-
上传附件的文件名长度需小于等于 250 字符,且附件名称不能含有 \ / ? * < > : " |
-
这些字符。
-
暂无上传附件数量限制。
-
支持上传小于等于 300 MB 的附件文件。
6.3 还原历史记录有哪些注意事项?
-
可编辑多维表格的协作者才能查看历史记录并将多维表格还原到历史版本。
-
如果误操作或还原了错的历史版本,还原版本后,历史记录不会清空被还原版本之后的记录,你的还原操作也将被记录在列表中。进入历史记录列表,找到你想还原的正确版本,选择还原该版本即可恢复表格内容。

-
恢复、还原到历史版本后,多维表格将保持最新的协作者权限和数据表的高级权限设置,全部权限设置都不会被还原。
-
暂不支持看每个单元格内的编辑记录
-
暂不支持只恢复、还原某个数据表或视图到历史版本















