对职场人而言,有种痛叫“写报告”,有种苦叫“看报告”。
员工辛苦熬夜写的总结,就像石沉大海,得不到及时的反馈;管理者动辄被几十篇日报、周报淹没,看得眼花缭乱却抓不到重点。信息过载、反馈滞后、价值不清......这些传统汇报管理中的痛点,拖累了企业的管理效率。
现在,飞书带着「AI智能汇报」解决方案来了!它是基于飞书aPaaS与飞书汇报的智能总结系统,专为企业管理者设计。由AI生成团队洞察报告,实时反馈优化质量,实现管理效率与团队协作的双重提升。
飞书「AI智能汇报」是什么?
「AI 智能汇报」是一款基于飞书 aPaaS + 飞书汇报的自动化智能总结系统,专门为飞书汇报管理者端设计,员工无需改变汇报使用习惯,让飞书汇报支持智能化能力。它能够总结你收到的汇报内容,为每一份汇报生成「AI 速览」,自动总结团队成员填写的汇报内容形成洞察报告,并将总结后的洞察报告以及关键词分类信息通过友好的消息卡片推送给团队管理者。
通过该系统,管理者不仅可以快速查看每个员工的汇报内容,还能更加全面的,高效的掌握整个团队的整体工作进展。除了总结后的卡片内容, 作为管理者还可以通过对话的形式对员工汇报 / 团队汇报 / 洞察报告进行智能问答,快速捕捉工作中的细节进展和风险。
250px|700px|reset
「AI 汇报」 是一款基于「飞书 aPaaS」 x「飞书汇报」的 AI 自动化总结系统,无需改变在飞书汇报上的提交习惯,管理者提升看汇报效率, 员工写汇报质量能把控。
🚀 飞书aPaaS介绍
飞书aPaaS是字节跳动推出的低代码平台,旨在帮助企业构建移动化、智能化、协同化的业务系统。飞书aPaaS是AI增强的aPaaS,全模块支持AI辅助开发,提供AI友好的平台基建,用AI助力IT团队高效生产智能化的业务系统。
飞书aPaaS以"连接万物、打通业务"为目标,提供完善的系统集成体系,支持企业在安全可控的环境下实现与飞书生态、三方SaaS、自研系统的深度联通。支持低代码创建一个可以在飞书内使用的完整应用,它涵盖了以下完整的核心功能:
- 页面展示: 创建用户操作界面(表单、看板、卡片等)。
- 数据维护: 建立数据表,管理业务数据(如客户信息、项目记录)。
- 流程创建: 搭建自动化审批、通知和任务流转的业务流程。
- 集成连接: 连接飞书内外系统(如飞书消息、mysql、http 等)。
- 应用权限: 精确控制不同员工对数据和功能的访问权限。
飞书「AI智能汇报」就是基于飞书aPaaS开发的飞书内应用。
🚀 飞书汇报介绍
飞书汇报是飞书内部一款专为团队打造的工作进程管理工具,适用于日报、周报、月报、拜访记录等各种场景中,帮助你以及你的团队便捷汇总和追溯工作进程、高效统计和记录提交情况。
250px|700px|reset
飞书汇报入口
在飞书汇报中,整体使用流程可分为以下几个环节:
- 设置规则:有汇报规则编辑权限的成员,可以在 模板 页面,为团队成员新增、编辑某个汇报的规则,例如日报、周报、拜访记录等。
- 填写汇报:汇报规则设置完成后,需要填写该汇报的成员,可以从 写汇报 入口进入填写。
- 查看汇报:该汇报的汇报对象和抄送对象,会收到成员的汇报内容,并且可以在 汇报 页面中查看。
- 统计汇报:该汇报的汇报对象,可以在 统计 页面中,查看统计数据并进行催交。
- 管理团队汇报:如果你是汇报管理员,可以进入汇报管理后台,进行团队汇报管理。
250px|700px|reset
💡飞书「AI汇报」方案亮点
- For 管理者:AI 速览快速看汇报,洞察报告智能提炼,特殊事项智能问答。
- AI 速览快速看汇报:提交汇报后,无论写的臃肿还是无重点,AI 速览都会挑重点给你一句话总结,你可以根据「AI 速览」快速的看到员工的进展,风险和计划。
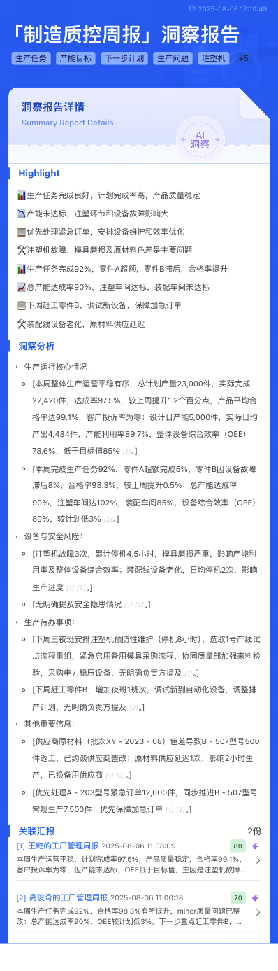
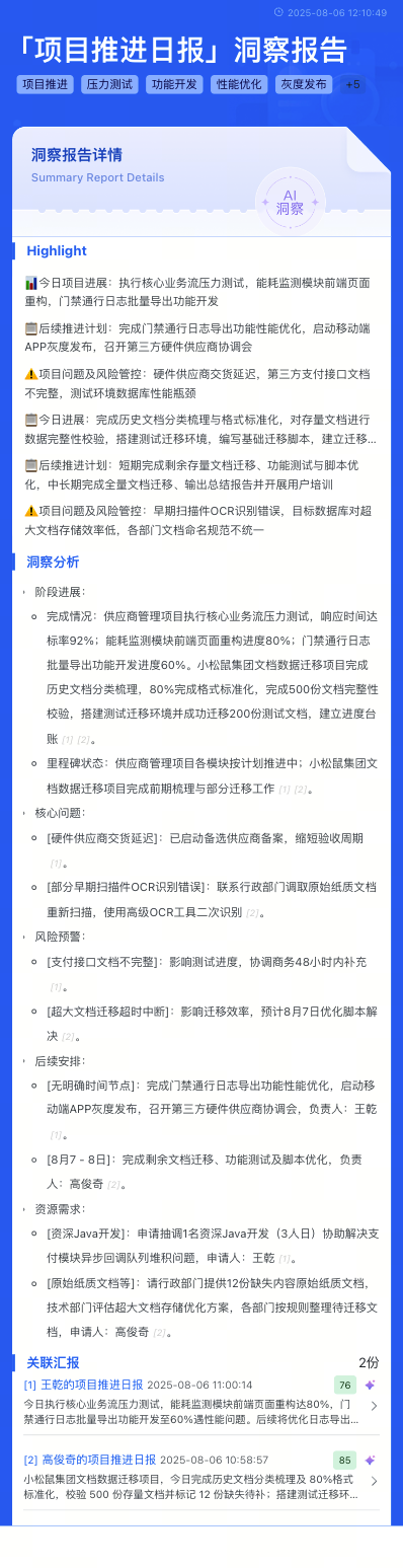
- 洞察报告智能提炼: 当汇报填写完成后,系统会自动总结所有员工的报告内容,根据管理者配置的总结规则,生成一个清晰、一览无余的团队总结报告,帮助管理者迅速了解团队的整体工作总结、计划安排及潜在风险。
- 汇报智能问答: 管理者可以对单篇汇报进行问答,也可以对最近团队的汇报进行问答, 也可以对周期性的洞察报告进行问答, 快速捕捉工作中的细节进展和风险。
- For 员工:即时评分,汇报内容质量正向反馈。
- 自动打分与反馈: 员工提交汇报后,系统会自动根据设定的标准进行打分,并将反馈结果即时推送给员工,帮助员工了解自己工作表现的量化评价。
Before 痛点描述 | After 优化价值 |
信息过载与分析效率低: 管理者需要手动阅读和分析团队成员提交的所有汇报,工作量大且容易遗漏重要信息,影响决策的及时性和准确性。 缺乏实时反馈与员工发展指导: 员工提交汇报后,通常只能依靠管理者的反馈,而这种反馈往往滞后且不够系统化,难以帮助员工及时调整工作计划或改进工作方式。 数据分类 检索困难: 传统系统难以对汇报内容进行高效分类和关键字检索,导致管理者难以快速找到关键内容或特定问题,增加了信息筛选的难度。 管理者视野受限: 管理者难以全面、及时地掌握整个团队的工作进展和潜在风险,可能导致问题发现不及时,从而影响项目进度和团队绩效。 | AI总结 精准决策支持: AI 汇报,AI速览和AI洞察帮你提炼关键信息并推送给管理者,显著提高了信息处理效率,确保决策更为及时、准确。 实时反馈,促进员工成长: 员工汇报后,AI即时打分并提供反馈,帮助员工识别自身优势和不足,促进持续改进和职业发展。 智能洞察,关键提取: AI 根据指定的总结规则自动对汇报进行分类和标注,管理者可以快速检索到关键信息,减少信息筛选时间,提升管理效率。 全面视角,风险预警: 管理者可以通过AI总结内容全面掌握团队的工作进展和潜在风险,快速做出调整和决策,确保项目顺利推进并提高团队整体绩效。 |
📌「AI汇报」主要功能介绍
- 业务在手边:全局的数据指标和随处可见的AI助手,帮你了解全局/单篇汇报的任何细节。
00:00
/
00:00
不支持的音频/视频格式
请试试刷新
播放
进入全屏
点击按住可拖动视频
在AI 汇报中你随处都能找到AI 问答按钮, 这些能力可以让你
- 问最近汇报细节
- 问单篇汇报细节
- 问周期洞察报告
- 任务管理: AI 懂你的管理体系
AI 汇报作为「飞书汇报」智能化能力的增强项目,你可以在平台上自定义您的管理体系(评分规则,总结规则)。不知道怎么写提示词也没有关系,内置了四个场景模板(销售管理、研发管理、项目推进、工厂管理)供你选择和修改。
250px|700px|reset
- 快速看汇报:AI 速览帮你快速看汇报,AI 问答让你快速了解细节。
00:00
/
00:00
不支持的音频/视频格式
请试试刷新
播放
进入全屏
点击按住可拖动视频
在飞书汇报上你需要一个一个的点开查看员工的汇报, 在AI 汇报上你不必这样做, AI 速览帮你一句话提炼汇报要点, 通过AI 速览可以快速看到员工的进展,风险及问题。
同时你可以看到员工汇报的评分和下钻看到评分的建议,更可以下钻到汇报的应用上看更多的详情及转发和评论。
在此,问答助手可以给你了解单篇汇报的细节问题,语音对话解答你的细节探索和疑虑。
- 洞察报告:帮你总结汇报内容,从30分钟到5分钟跃进式的加速阅读汇报的时间。
250px|700px|reset
传统情况下,你可能需要花30分钟的时间阅读10个人的汇报, 现在你只需花5分钟的时间阅读洞察报告。而且AI 懂你的管理体系,总结的过程你是可控的。
你可以自由洞察(手动的方式), 也可以设置洞察周期定时帮你洞察。
💼「AI汇报」核心适用场景
AI汇报示例 | 场景描述 |
250px|700px|reset | 🌍 项目推进场景 在多项目管理的环境下,管理者最怕风险识别滞后。 AI价值:自动分析项目进展、里程碑状态及核心问题(如供应商延迟延迟、测试环境瓶颈等),实现风险前置预警。
|
250px|700px|reset | 💼 销售管理场景 销售人员每天接触大量客户,报表往往零散且难以量化。
|
250px|700px|reset | 👨🔧 研发管理场景 研发文档需要标注大量技术术语,跨部门沟通费力。
|
250px|700px|reset | 🏨 工厂管理 数字化转型中的工厂需要将非结构化的长文本转换为可视化的数据,但车间一线或质控后期的数据散点往往表现为纸质或零散的报告中。
|
客户实践案例
作为农牧行业的龙头企业,海大集团拥有数万名员工,业务覆盖饲料、种苗、动保等多个领域。在集团业务高速扩张、组织规模日益庞大的背景下,如何保持敏捷的“战斗队形”,成为了管理层关注的核心命题。
传统的汇报模式正在成为组织效率的“堵点”——数据在流动,但价值被淹没。 海大亟需一种手段,能够穿透信息的迷雾,将庞杂的汇报文字转化为可量化、可决策的管理资产,从而实现从“经验管理”向“数智管理”的跨越。
结合飞书汇报和飞书aPaaS,海大集团构建了“填写-分析-反馈”一体化的AI智能汇报。该方案实现了汇报内容的自动提取、智能评分与多维洞察,将非结构化的长文本转化为可视化的管理数据,有效解决了管理者“阅卷难”与员工“反馈慢”的痛点。
应用方式
- 新建任务,填写任务名称,选择所需的汇报模板,点击提交
若不限制汇报,总结将依据收到的所有汇报进行总结分析
250px|700px|reset
- 在已创建的任务处点击【洞察】
250px|700px|reset
- 洞察类型分为自由洞察和周期性洞察
- 自由洞察:按需生成报告,并立刻执行总结(可自定义总结的汇报周期)
- 周期洞察:可按日/周/月配置;到期会自动推送【洞察报告】的消息卡片
250px|700px|reset
250px|700px|reset
250px|700px|reset
提效价值
阅读效率
Before:30分钟/10份报告
After:5分钟/洞察报告
效率提升83%
管理效率
Before:业务黑盒、风险识别滞后
After:业务在手边,风险前置预警
决策模式从被动转主动
反馈响应时间
Before: 反馈周期长(3-5天)或零反馈
After:提交即闭环,AI生成辅导
反馈覆盖率提升至100%
数据资产沉淀
Before:汇报零散,无法量化统计
After:结构化数据沉淀,可复盘追溯
实现管理资产“零流失”
📦快速安装,开箱即用
基于飞书aPaaS版本
由于本方案是基于aPaaS开发的应用,这意味着用户无需自行搭建,安装即可开箱使用!
注意📢:本方案需要开通aPaaS 且团队使用飞书汇报
安装应用 :点击安装链接,完成引导式安装。在安装过程中,需要设置应用的可用范围、通讯录权限范围和应用管理员。
配置环境变量 :设置洞察报告 URL 等环境变量,确保应用能够正常运行。
发布应用 :安装完成后,进入开发页面,点击"发布"按钮进行发布。在发布过程中,需要开启桌面端页面并选择"汇报工作台",配置应用的可用范围,申请必要的权限点。
使用应用 :发布后,用户可以在飞书应用上搜索"AI 汇报"(具体名字参考安装配置的名称),开始使用应用的各项功能。
基于飞书aily工作助手版本
创建智能体 :在 Aily 平台上创建用于汇报管理的智能体,配置智能体的功能和参数。
配置工作流 :根据汇报管理的业务流程,配置相应的工作流应用,实现汇报的收集、分析和反馈。
集成飞书汇报 :将 Aily 智能体与飞书汇报集成,实现汇报内容的自动获取和分析。
测试和优化 :对部署的 AI 汇报方案进行测试,根据测试结果进行优化和调整。
基于 Aily 的 AI 汇报方案与基于 aPaaS 的方案相比,具有以下特点:
- 实现方式 :Aily 方案主要通过智能体和工作流应用实现,而 aPaaS 方案则基于低代码开发平台构建。
- 功能定位 :Aily 方案更侧重于智能问答和总结,而 aPaaS 方案则提供了更全面的管理功能,如任务管理、洞察报告等。
- 适用场景 :Aily 方案适用于需要快速部署和简单配置的场景,而 aPaaS 方案则适用于需要更复杂功能和定制化的场景。
让汇报真正为管理服务!
在这个竞争激烈的时代,不要再让团队的精力浪费在琐碎的文字工作中。飞书AI智能汇报,不是要取代思考,而是让员工有更多的时间创造。

















