在企业日常管理中,你是否遇到过以下问题:
- 每天在几十个群里“潜水”,翻几百条聊天记录,只为找到一条关键的项目进展?
- 群里充满了“收到”“好的”和表情包,高价值的业务信息被无意义的消息淹没,筛选的时间成本极高
- 项目复盘时才发现,宝贵的实战经验全部散落在聊天记录里,根本没沉淀下来
如果你也为这些问题烦恼过,那么飞书「AI业务洞察平台」就是为你量身打造的“智慧大脑”,依托先进的aPaaS开发平台,它能帮你实现全渠道数据的智能监控,让海量的信息变成你的决策动力。
飞书「AI业务洞察平台」是什么
飞书AI业务洞察平台是依托飞书 aPaaS 开发的,面向管理者及项目PMO,聚焦于多渠道(如群聊、汇报,会议等)业务数据的智能采集与分析工具。
飞书AI业务洞察平台深度融合AI能力,能够实现关键业务指标的自动汇总与洞察,主动推送定制化的数据报表卡片,定时触发洞察任务,助力管理层高效决策。平台还支持针对异常数据或重大事件,第一时间通知相关负责人,确保业务风险可控,决策及时。
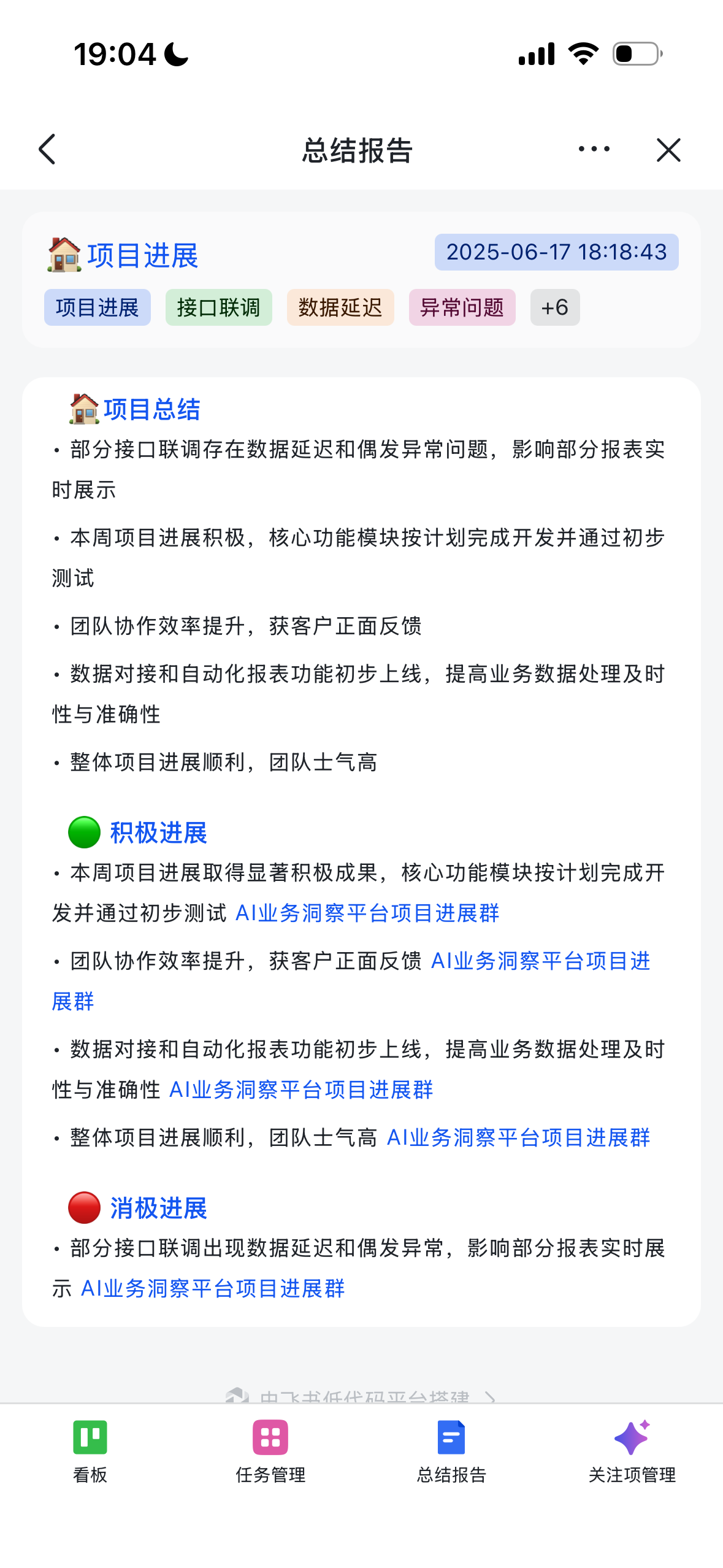
AI业务洞察平台的群总结功能通过AI智能筛选、结构化呈现、自动化推送三大技术手段,解决传统群聊管理中"信息分散、噪音干扰、知识流失"三大核心痛点,自动汇总关键业务指标、推送报表、触发洞察任务,还可通知异常数据负责人,包括每日项目进度跟踪、产品负面反馈跟踪、客户反馈VOC监听,能解决各场景下的管理和决策问题。
250px|700px|reset
一表看懂「AI业务洞察平台」核心价值:
Before 痛点描述 | After 优化价值 |
信息分散难追踪:群聊信息多样且碎片化,业务沟通渠道繁多,信息分散,难以系统梳理和追踪,导致重要内容易被淹没。 噪音干扰效率低:群聊信息复杂,噪音多,大量无关或重复信息干扰,管理者难以聚焦核心问题,影响决策效率。 知识流失无沉淀:知识无法收拢与沉淀,项目过程中的经验、知识点分散,缺乏统一归档和检索机制,知识资产流失严重。 汇报遗漏难复盘:关键汇报容易丢失,重要业务汇报、进展更新未能及时归档,后续复盘和追踪困难。 | 聚焦重点高效信息:智能过滤无关信息,聚焦关注重点,AI自动筛选高价值信息,进行报表推送。 信息共享直达一线:实现信息高效共享,关键洞察和决策信息可推送至一线团队,提升协同效率。 知识归档易复用:统一信息整理平台,所有数据自动归档,形成可检索知识库,助力持续成长。 数据驱动科学决策:数据驱动决策,提供多维度分析和可视化报表,辅助管理层科学决策,推动业务优化。 |
飞书aPaaS是什么?
飞书 aPaaS 是飞书旗下的 企业级低代码开发平台 ,属于云计算服务模型中的应用平台即服务(APaaS),能帮助企业通过无代码或少量代码的方式,可视化高效构建贴合业务需求的企业内部应用。它无需用户自行构建和维护底层基础设施与中间件,核心服务于企业 IT/数字化团队,适合复杂业务主系统(流程、权限、安全、集成、数据量、治理)等场景。
与传统全代码开发的“周期长、成本高、难改造”相比,它采用零低代码模块化+AI 赋能的方式,通过预制功能模块的排列组合快速搭建应用。
250px|700px|reset
「AI业务洞察平台」四大功能模块
飞书「AI业务洞察平台」有四大功能模块:
- 多群圈选:支持同时监控多个群聊,支持自定义维度分类,满足复杂业务线的集中管理需求。
- 定时推送:支持日报、周报或自定义周期,完美适配你的管理节奏。
- 异常预警:自定义数据阈值,一旦发生异常或重大事件,第一时间通知负责人,风险前置处理。
- 全端覆盖:无论是桌面端深度办公,还是移动端外出场景,都能随时随地查看洞察看板。
250px|700px|reset
三大核心适用场景
🏠每日项目进度跟踪
多项目并行时,管理者最怕的就是项目进展变成不可见的“黑盒”,依赖PMO手动催促和汇总,信息难免滞后,等到发现偏差已经是数天后;资源协调、跨部门配合问题往往隐藏在琐碎的对话中,难以被即时识别。
飞书AI洞察解决方案:
- 项目进展动态采集,自动生成进度报告,便于管理层随时掌握全局。
- 资源协调与配合问题自动识别,异常情况及时向上汇报
- 项目风险全景概览,支持多项目并行管理
- 进度数据可视化展示,助力高效决策
250px|700px|reset
👜产品负面反馈跟踪
产品口碑是企业的生命线,任何负面反馈的延迟处理都可能演变为公关危机。但信息反馈往往散落在不同的渠道,一线人员反馈后,研发和产品团队往往因为信息过载而视而不见;从用户吐槽到产品修复,中间需要经历漫长的手动搬运和汇报流程,效率极低。
飞书AI洞察解决方案:
- 信息捕捉,从多渠道实时捕捉产品负面反馈,确保无遗漏资源协调与配合问题自动识别
- 预警机制,功能体验问题预警,支持产品团队快速修复和优化
- 进度数据可视化展示,助力高效决策
- 闭环管理,自动归档反馈报告,便于季度复盘和问题追踪
250px|700px|reset
🌍 客户反馈VOC监听
客户的声音中往往藏着下一个市场爆点,但大多数企业只是“听过”,而不是“听懂”。
飞书AI洞察解决方案:
- 针对客户声音反馈群,自动挖掘客户潜在需求,识别市场机会。
- 高频客户问题智能聚类,快速定位产品短板,提升响应速度。
- 定时分析客户情感倾向,辅助产品和服务优化,提升客户满意度。
- 针对客户声音反馈群,自动挖掘客户潜在需求,识别市场机会。
250px|700px|reset
「AI业务洞察平台」详细功能解析
用「AI业务洞察平台」提高开会效率
很多会议开完就散了,既无结论也没有执行落地,极大浪费了企业的组织成本。
飞书AI如何实现会议提效?
- 全日程智能监控:只需开启“所有日程”开关,系统会在你参与的会议结束后自动发送通知,提醒上传妙记生成洞察。
- AI 评分机制:支持自定义“评分提示词”(如:优秀客户进展跟踪、今日工作安排、业绩回顾分析等)。AI 会根据会议录音内容自动打分并给出得分原因,让会议质量一目了然。
- 多维洞察报告:自动提炼会议中的“积极进展”与“消极进展”,并细化到具体评分细节(如:进度偏差分析、协作效率评估等)。
用飞书AI业务洞察平台,无论是销售日会周会还是产研会议,都能通过AI洞察确保会议内容被有效执行,并量化考察组织协同效率。
销售日会周会情况沟通 | 产研周会跟进 |
250px|700px|reset | 250px|700px|reset |
会议相关功能介绍 | |
新建会议任务 tip:所有日程的开关选项:
250px|700px|reset
250px|700px|reset | 250px|700px|reset 250px|700px|reset |
会议结束系统自动通知 | 250px|700px|reset |
上传后生成洞察报告 | 250px|700px|reset |
一段视频看懂怎么用「AI业务洞察平台」为会议提质增效:
00:00
/
00:00
不支持的音频/视频格式
请试试刷新
播放
进入全屏
点击按住可拖动视频
「AI业务洞察平台」搭建教程
安装前准备
在开始安装前,请确保你拥有飞书 aPaaS 平台的管理员权限,这是安装 AI 业务洞察平台的必要条件。如果你没有权限,可以联系企业管理员开通。
安装应用
安装完成后,你可以在移动端飞书搜索该应用的名称,如果能够搜索到,表示已经发布成功。
整个安装过程预计需要 2-5 天时间,具体取决于管理员审批的速度。安装完成后,你就可以开始使用 AI 业务洞察平台,实现多渠道(如群聊、汇报、会议等)业务数据的智能采集与分析,助力管理者高效做业务决策。
以上安装教程覆盖了完整的部署流程,你可根据实际操作调整细节,若遇到权限或配置问题,欢迎随时交流。
别让低效拖累你的团队!
管理者最稀缺的资源是注意力,飞书「AI业务洞察平台」帮助你把海量碎片信息变成精准的业务洞察,帮你从繁杂的群聊和会议中解脱出来,通过 AI 智能筛选、结构化呈现、自动化推送三大技术手段,显著提升了业务管理效率:
信息筛选时间减少 90% :AI 自动筛选高价值信息,减少管理者在海量信息中的筛选时间
协同效率提升 40% :关键洞察和决策信息可推送至一线团队,提升团队协作效率
组织经验复用率提高 50% :统一信息整理平台,所有数据自动归档,形成可检索知识库
决策响应速度提升 60% :提供多维度分析和可视化报表,辅助管理层科学决策
🔥 别再等待下一次汇报,现在就开启上帝视角!
















