作为内容创作者,你是否也深陷这样的“死循环”: 灵感像流星划过,还没来得及捕捉就消失了?好不容易抓住一个点子,热情却在繁琐的执行流程中被磨灭?🔍更扎心的是,你可能发现自己90%的时间都被用来找对标、拆解案例、整理数据,真正进行深度思考和创作的时间所剩无几。
在这个“卷”字当头的时代,依然沿用旧时代的“手工作坊”模式已经行不通了。想要从内容红海的竞争中脱颖而出,你需要的一套系统化的“超级工厂”。🏭
不知道从何下手?——别急,来看看「千万粉丝up主何同学」工作室的“第二大脑”!平日里,何同学工作室的视频内容产出、工作室视频项目管理、行政物品管理,都搭建在飞书上。
跟随何同学开箱「工作室的第二大脑」——飞书多维表格!从选题灵感快速入库,到视频脚本AI自动撰写,再到一键催办项目任务,何同学工作室用一张表管理选题「从好灵感变成好视频」的全过程,展现出飞书多维表格强大的协同办公、AI提效、项目管理能力。
💪据透露,“一张多维表格+AI”,就让何同学工作室的利润提高了10%!
250px|700px|reset
这张表格到底有什么魔力,能够选题“从好灵感变成好视频”的全流程实现自动化管理?让我们一探究竟!
💡一、用多维表格打造你的金点子脑暴机
很多创作者最痛苦的不仅仅是没有灵感,而是获得了灵感无法及时记录和量化。何同学工作室利用飞书多维表格的AI字段捷径,搭建了一台“金点子脑暴机”,通过仪表盘,可以清晰看到创意收集情况。
250px|700px|reset
- 灵感秒变剧本,AI帮你打分
你只需要在表格的“点子”字段里输入一个简单的创意,配置好的AI字段捷径就会立即开工。它不仅能自动生成完整的视频脚本,还能打好分类标签。
250px|700px|reset
更绝的是,AI还能充当“产品经理”,从热度、大众关注度、行业影响力、可操作性等维度对选题进行拆解,并给出一个调查的评分。高分选题直接立项,低分选题继续拍照,让创意决策有据可依。
250px|700px|reset
2.告别“搬运工”,搭建爆款自动化工厂
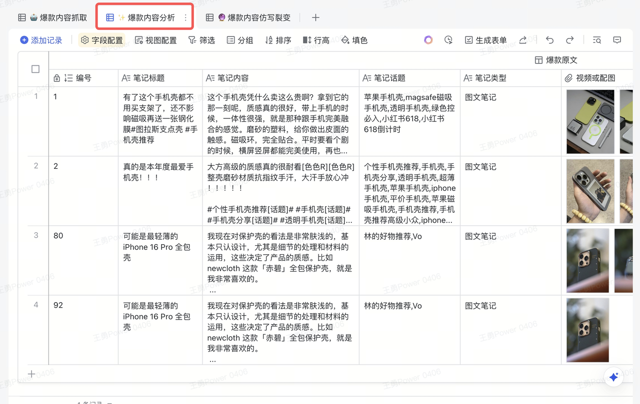
除了记录你的创意,飞书多维表格还能帮你把“内容作坊”升级为“批量化工厂”。结合Coze和API能力,您可以全网自动提取小红书、抖音、B站的数据,平均10篇帖子只需2秒,效率提升900倍!
依托多维表格强大的AI字段,不再只是存储数据,而是让AI帮我们“读懂”数据。当爆款内容被抓取进表格后,系统会自动触发AI分析:
- 内容结构分析 :分析标题、正文内容的结构,帮助运营者批量化、精准化拆解爆款标题、内容的原因。
- 受众分析 :分析标题、正文内容的内容,分析这类内容会吸引怎样的人群。
- 文案结构拆解 :分析标题、正文内容的内容,拆解文案结构,找出成功的表达方式。
- 产品卖点分析 :分析标题、正文内容的内容,拆解产品卖点,了解用户最关注的产品特性。
最重要的是,这是一个开放的系统。创作者可以根据自身产品特性,通过自定义提示(提示词),让多维表格AI按照你想要的形式进行分析,识别驱动爆款的关键因素。
250px|700px|reset
- 批量化仿写 :批量化仿写各个平台内容,且每个仿写的内容都经过 AI 的爆款分析拆解,能极大提升爆款内容的产生。
- 违禁词自动识别 :飞书多维表格自动识别违禁词,确保减少因为违禁词产生的限流情况。
- 跨平台内容转换 :自动抓取视频文案内容,并拆解视频文案结构,转化为图文内容,好的创意多种形式复用。
250px|700px|reset
这就是飞书多维表格“字段捷径”的魅力:它把AI、公式、API封装好了,你不用写代码,“点一点”就能用,不用完全改变原有的工作流程。
- 它的能力:一次配置,就能让AI自动批量处理海量业务数据,AI分类、智能打标、信息提取、AI搜索、总结、翻译,都能轻松搞定。
- 它的特别之处在于“轻量”:不用改原有工作流程,不用学复杂公式,连“写代码”都省了——开发者把能力封装好,直接“点一点”就能用。
「何同学工作室大脑」中就大量使用了「文案生成」和「文字生图」类AI字段捷径。
250px|700px|reset
🎨 二、 视觉创作的神器:AI 生图字段捷径
定好了脚本,分镜怎么画?对于不熟练画画的编导来说,这简直是噩梦。但在何同学工作室,这只是“一句话”的事。
250px|700px|reset
1.文字秒变画面
何同学工作室利用AI字段捷径实现了“文字生成分镜”。只需在表格中输入镜头描述,AI就能自动总结提示(提示词),然后利用丰富的绘图模型生成分镜图。这样,抽象的文字瞬间变成了视觉的视觉参考,无论是给摄影师看还是给客户看,都是一目了然。
- 只需输入镜头描述和一些基本信息,“ AI 字段捷径”便可自动总结 Prompt。再结合“ AI 魔方”插件的“图片生成”功能生成分镜图。
250px|700px|reset
- 接入顶尖模型,从海报到IP设计全搞定
多维表格集成了即梦 4.0、豆包生图、DeepSeek、KIMI、Nano Banana 等多个顶尖大模型 。无论你是需要电商模特图、活动海报,还是潮玩 IP 设计,这里都有对应的神器。
基于飞书多维表格的表格属性,AI 生图需求可以得到批量处理,实现结构化生产。
✨即梦4.0:堪称多模态创意引擎,支持4K超高清输出,文生图、图生图都不在话下。
250px|700px|reset
🖼️豆包生图 :提供海报生成、图片变装、智能绘图(头像特效)等多种功能,精准响应文字指令,完美契合尺寸要求,覆盖电商促销、品牌宣传、活动邀约等多场景海报制作。
250px|700px|reset
🍌Nano Banana Pro:谷歌推出的由 Gemini 3 驱动的专业级 AI 图像生成模型,生图能力强大且全面。
250px|700px|reset
🎥Vidu AI生图:生数科技联合清华大学正式发布的中国首个长时长、高一致性、高动态性图片/视频大模型。
250px|700px|reset
通过多维表格的批量处理能力,你可以一次性生成几十张分镜,实现格式化生产。
🤖 三、拒绝期限焦虑:用多维表格自动化进行催办
在创意落地的过程中,项目管理往往令人头疼。飞书多维表格的自动化功能,化身为何同学工作室的24小时在线“任务催办员”。
1.自动化流程,让数据自己跑
不用人工搜寻,一旦满足特定条件,表格就会自动干活。例如:
- 🔔新任务提醒:当表格里新增一个任务时,自动发消息通知负责人。
- ⚠️风险预警:当项目状态发生变更,或者如截止日期尚未完成时,系统会自动触发“任务变为提醒”。
- 👋炫酷交互:何同学工作室甚至利用Webhook + iPhone快捷指令,实现了“敲击手机背板呼出表单”的黑科技操作,随时随地记录灵感并自动上传。
250px|700px|reset | 250px|700px|reset 250px|700px|reset |
当有人在多维表格中记录新点子后,就会自动触发脚本生成与上传流程📝优秀的创意还可通过自动化程序被一键添加至“项目表”开始推进。
250px|700px|reset
2.一键催办,不仅高效还“优雅”
催稿大概是是项目经理最尴尬的时刻之一了,何同学工作室在表格里设置了“一键催稿”按钮。不需要你一个个私聊,只需要点击按钮,机器人就会自动把带有项目进展的消息主动带到人的飞书对话框里。
250px|700px|reset
💻 自动化任务催办员工作流程
- AI 会自动对项目情况进行判断并输出概述
250px|700px|reset
- 使用“一键催稿”,让项目负责人都到“催稿提醒”
250px|700px|reset
250px|700px|reset
不仅如此,何同学工作室还利用自动化程序实现各种任务提醒功能:
- 新任务提醒
250px|700px|reset
- 项目变动提醒
250px|700px|reset
- 任务到期提醒
250px|700px|reset
飞书多维表格提供了丰富的执行操作,目前有 10+种执行操作可供选择:
250px|700px|reset
- 发送消息 :向指定人员、群或部门发送飞书消息,可引用多维表格中的内容
- 创建记录 :在多维表格内指定数据表新建一条记录
- 修改记录 :修改触发数据变更的记录,或修改指定行内的字段值
- 发送邮件 :使用自己的飞书邮箱向他人发送邮件,可引用多维表格中的内容,还可以将多维表格中的"附件"字段内容作为邮件的附件发送
- 发送 HTTP 请求 :自动向指定的 URL 发出网络请求,实现对三方平台的调用
- AI 分类 :利用 AI 能力对数据进行分类,提高自动化的智能化程度
- AI 生成文本 :自动创建、 condense、或 enhance 文本,例如 AI 可以总结更新或生成内容,提高速度和一致性
- 循环 :支持创建高级自动化循环,允许流程根据需要重复或分支,非常适合管理需要持续或条件性任务的多方面操作
- 条件判断(If/Else) :根据条件满足与否,执行不同的操作流程
- 多分支(Switch) :根据不同条件,执行不同的分支流程
- 延迟 :在执行下一个操作前,设置延迟时间
- 飞书应用相关操作 :如创建飞书日程、任务、群组等
📊四、掌控全局:多维表格高颜值仪表盘
只是过程管理还不够,结果必须可视化。何同学工作室利用飞书多维表格的仪表盘功能,把工作室变成了可视化的“驾驶舱”。
- 项目详细资料,一目了然
飞书多维表格仪表盘是一款强大的数据可视化与分析工具,它能够帮助企业将复杂的数据转化为直观、易懂的图表,实现数据的实时监控与分析。多维表格「仪表盘」操作门槛低,无需专业数据处理知识也可以轻松上手;免费易用,极大节省购买 BI 工具的成本;与飞书套件深度集成,作为飞书生态的一部分可以与其他飞书功能无缝对接。
仪表盘支持透视表组件,适用于销售分析、采购统计、营销活动效果分析等需要交叉汇总计算的统计场景。除此之外,支持基于透视表直接 「生成数据表」 。这突破了透视表组件的限制,让你能够在汇总数据的基础上,无缝衔接公式计算、自动化流程、搭建图表等能力,最大化数据价值。
250px|700px|reset
仪表盘可以既直观又美观地体现工作室的项目进度,帮助团队成员快速了解各个项目的状态和优先级。 除了上文已经展示过的仪表盘,何同学工作室还在多维表格中搭建了习惯记录、任务全览、美食导游等仪表盘,
250px|700px|reset
2.「何同学」的金库管家:AI 帮助自动记账
何同学工作室的行政物品管理和财务流水也是在多维表格里一站式解决。特别是“金库管家”功能,利用AI字段捷径的识图能力,实现了自动记账。只需要上传一张交易截图,AI就能自动识别金额、日期、交易对象,并填入表格。这种“黑科技”体验,让记账既轻松又准确。
250px|700px|reset
- 利用“ AI 字段捷径”的识图功能,实现自动记账
250px|700px|reset
🚀总结:从“手工作坊”到“智能工厂”的飞跃
回顾何同学工作室的六套工作流程,你会发现,他们并没有增加多少人力,而是通过工具的升级实现了效率的指数级跃迁。
从7大功能来看,这不仅仅是一张表格,而是一个集成了AI创意生成、项目自动化管理、财务行政系统的全方位操作系统!
- 上工作: AI帮忙想点子、写剧本、画分镜、催任务。
- 生活上:帮助记账、推荐美食,甚至管理生活琐事。
最重要的是,这一切不需要你懂代码,也不需要复杂的配置,只需要“复制模板”,你就可以拥有何同学同款的“第二大脑”。
还在等什么?别让你的好创意落在执行的路上! 👇












